首页 游戏 模拟经营 超时空星舰
超时空星舰

超时空星舰

版本:V1.1.2 大小:177.15MB 更新时间:2026-01-05T14:59:08 语言:简体中文 类型:模拟经营

标签: 科幻 模拟经营 策略对战

游戏简介

《超时空星舰》是一款极具趣味性的模拟经营游戏。在游戏中,玩家将化身为星际舰队的指挥官,全面掌管属于自己的星舰,在浩瀚无垠的宇宙中展开探索之旅,与形形色色的外星文明进行互动,与此同时还要警惕并应对宇宙中潜藏的各种危险。游戏内设有丰富多样的科技树以及多元化的策略选择,玩家需要对资源进行细致规划,不断升级科技,打造出一支强大的舰队。其像素风格的画面别具一格,洋溢着复古的独特魅力,能为玩家带来沉浸式的宇宙探索体验。

超时空星舰新手攻略

《超时空星舰》是一款很有意思的游戏,它有着不少标签:Steam移植、多人联机、模拟经营、像素、养成、策略、星战等,作为刚接触的萌新,你可能会觉得有点摸不着头脑。借用国际服老玩家的话来说,这款游戏的玩法和《部落冲突》有些相似,但它拥有非常独特且极为核心的AI玩法,这是你在其他游戏中很难体验到的,也是你能够超越氪金玩家的强大助力。

下文会从你创建账号开始,带你一步步了解星舰,萌新们快跟上我的节奏!

游戏开启后,你需要选择所属派系,可选的有海盗、联邦和卡塔利恩。这三个派系在飞船外观、空间大小、船长属性、超级武器以及PVE相关内容上均存在差异。鉴于本次测试为删档性质,建议玩家优先挑选自己喜爱的派系进行体验,待游戏正式首发时再做最终选择即可。需要注意的是,派系一旦选定便无法更改。

玩家能够依据自身的战术目标,来对需要建造的房间进行合理规划。

建议优先升级资源类的原油收集室和矿物储藏室,这样既能避免因被掠夺的资源过多而导致爆仓,也能为后续升级其他建筑提前做好扩仓准备。

在游戏的支持类建筑中,寝室、电力室和研究室需要优先进行升级。寝室的等级决定了可同时上线的最大船员数量,这直接关系到整体战斗力的提升;电力室的作用是为那些右上角带有绿格子(即有电量需求)的功能性房间供应电力;而研究室则能够助力玩家研发出更先进的弹药、技术以及解锁更多玩法。

在防御类房间里,护盾和指挥室推荐你拉满升级,护盾能在PVP里不错地保护你的舰船,指挥室影响你可编程的AI指令数量。联盟也建议早点搭建,加入联盟可以借用盟友的船员,这些船员是不占用你自身船员限额的。

所有武器类房间都需要电力支持,优先升级哪一个取决于个人的战术策略。建议优先搭建传送装置,它能把你的船员传送到敌舰上进行破坏,在游戏前期是非常强力的进攻手段。

每个房间的属性需要你特别留意,为其配置对应属性的船员,能让房间的能力得到大幅提升。

搭建舰船时,建议把功能相似的房间分开布置,这样能防止敌人登舰后一次性破坏多个关键区域,尤其是电力相关的房间,否则舰船很容易瞬间失去动力陷入瘫痪状态。

电梯可供船员在上下层房间之间通行,考虑到每次仅能容纳一名船员使用,建议配备多条电梯且以小巧实用为主要设计方向,这样能避免在PVP战斗时因过多船员等待电梯而出现拥堵情况。

装甲能够显著提升房间的防御水平,建议优先进行升级,尤其要加强对能力房间的防护。装甲不建议紧贴飞船边缘摆放,最好设置在两个房间之间的夹层位置,因为靠近装甲的房间都能获得防御加成。

船员的星级从1星到7星不等,其中6星属于特殊星级,其他星级的船员都能通过合成提升到更高一级。你的船长正是6星船员,实力十分强劲,建议优先对他进行升级培养。

船员有不同的星级、团队、技能、属性、装备。

你可以收集并启用多个同团队的船员,这样就能激活BUFF加成,具体信息可在设置的最后一项“收集品”中查看。

你需要依据船员各异的技能,来确定他们的AI指令,比如银河炼金术士的技能为纵火,他就能作为进攻AI登上敌舰去点燃房间。

船员的属性至关重要,你得仔细琢磨每个船员的属性特点,把他们安排到对应属性类型的房间里,编写不同的AI指令,还要开展不同强度的训练。训练场所分为健身房和学院,通常健身房侧重提升左侧属性,学院则主要培养右侧属性。训练带来的属性加成是随机的,不过训练时长越久,获得属性加成的概率就越高。在研究室里研究训练项目,能够进一步提高这个概率。建议依据船员属性中最突出的那一项来挑选训练项目,这样可以让该船员的属性优势得到最大程度的发挥。

目前大部分船员能穿戴2件不同部位的装备,论坛活动会发放不少合成装备的材料,别忘了去领取这些福利。你也可以通过PVE挖矿获取矿物来合成装备,或者参与PVP活动收集虚空粒子兑换装备。

我强烈建议你升级“先进的工程技术”,因为这项升级能够让你同时修建更多的房间。

其他可研究的方向包括导弹室的弹药、培训或健身项目,以及机库的战机。若对AI有更高要求,则需在研究室达到2级时解锁“蟒蛇”技术,该技术能提供更多人工智能设置选项。

要访问市场,需先研究“星际贸易”技术。进入市场后,你可以选择出售原材料、半成品或成品,通过与市场及其他玩家自由贸易来获取星币。

AI系统即人工智能,你能够为每一个能力房间和船员分别设置AI,从而达成战时的自动化运行。当舰船等级提升至4级时,就可以建造指挥室来配置AI,指挥室的等级越高,可使用的AI指令也就越多!“蟒蛇”技术能够增加指令数量。对于不熟悉操作的新手来说,可以直接使用AI芯片,该芯片可通过游戏任务和PVE玩法获取。

AI的玩法丰富多样,具体选择取决于个人偏好与战术安排。常见的类型包括跑修AI(船员能快速修复我方受损的房间)、集火AI(武器系统会集中火力打击敌方关键房间)、进攻AI(船员通过登录敌舰来破坏其重要设施)等。

多打PVP,快速提升船员等级和掠夺资源。

在舰船升级的同时同步进行房间升级,以此增强船体的整体性能,另外装甲要记得提前配备好。

用心钻研AI的配置策略,性能卓越的AI系统能助力你在竞争中大幅领先于同层级的对手。

有效利用8小时的免费升级时间,加速房间升级。

优先把“先进工程技术”作为重点研究方向,这样就能让房间的修建数量尽可能达到最多。

完成游戏的日常任务,点击页面右下角的金色图标,借助任务赠送的双倍经验、双倍资源等福利,提升获取资源的收益。

留意星系不定期举办的特殊活动,这类活动会显示在页面左上方你血条的旁边,届时会有各类限时加成活动推出。

挑选一支优质的舰队很重要。依托实力强劲的舰队,你能享受不少福利,比如免费获取星币、借用高级船员等。

其他提升实力的方法请往下文。

新手阶段:主要通过完成成就任务来获取星币,具体可在游戏主界面右上角的奖杯图标中查看相关内容。

发展阶段:在你研发出“星际贸易”技术后,你能够通过在市场上或与其他玩家自由贸易的方式,出售原材料、半成品和成品来获取星币。

红利期:紧盯服务器玩家的主流等级阶段,售卖他们合成所需的关键半成品、原料,或是出售通过PVP玩法获取的各类资源等。

每日太空中会不时有星币飘过,点击可获得。

加入舰队,可以每日在基地的印钞机获取星币。

开会员后卖彩票来获得星币。

零氪玩家攒星币的过程十分艰辛,每一分都得花在关键之处。

强烈推荐优先研究“先进的工程技术”。

在每日礼包里购买人口房间(像猫舍、圣诞树房这类),能够提升最大登船船员的数量。

在船员招聘中抽第一次传奇人物,必得5星。

购买每日福利小船的高性价比物品。

星舰这款游戏并非氪金就能决定一切,而且游戏里的氪金点相当有限。只要你足够投入时间去肝,照样能达到游戏的巅峰水平。氪金与否主要影响的是你达成巅峰的快慢程度。

如果你是一位手头有些资产、对游戏充值不反感,并且希望快速提升自己的新手玩家。那么这篇文章将为你推荐收益最高、性价比最优的小额充值套餐:

首充礼包里赠送的高达,是前期用传送战术轻松压制对手的优质选择。

会员:非常推荐处于发育期的玩家购买会员,拥有会员后参与PVP对战时,能获得50%的经验和资源加成!

通行证:性价比很划算,完成任务能持续获取装备或者皮肤。

游戏礼包:分不同的内容,可根据自己需求购买。

上面提到的这几项活动是必须要花钱的地方,建议投入较少资金的玩家优先考虑购买。

一种新货币,获取方式只有月赛以及充值奖励。

它拥有专属兑换商店,可以兑换游戏内装备等物品。

当你点击星币按钮进入银行后,在界面最上方就能找到鸽子商店。

超时空星舰界面介绍

《超时空星舰》是一款支持自主搭建与管理的星际飞船策略游戏,即将开启测试。如果你是刚接触这款游戏的新手,希望这篇说明能对你有所帮助,接下来为大家介绍主界面的各项功能。

游戏主界面:

请注意上图右侧用红框标注的部分,接下来会按照顺序通过截图来进行说明。

主要包括聊天界面和收件箱

包括兑换码、添加群以及游戏偏好设置。

涵盖航行日志、排行榜数据、每日任务、成就以及船员图鉴收集这些内容。

游戏战斗界面:

需要特别留意的是,战时能力房间仅会显示房间图标,你可以在房间的左上角看到该房间的图标。

超时空星舰船员大解析

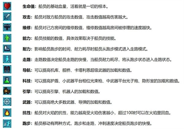
在《超时空星舰》里,船员是极其关键的角色,他们可以协助你操控飞船、修复受损的房间、提升武器的装填速度、加快房间的加载进程、登舰破坏敌方舰船、攻击敌方船员、为友军恢复生命值等。

星舰上有四百多名船员!船员的星级评定、所属团队、掌握的技能、自身属性以及配备的装备,这些都是你必须了解的重要信息。

船员星级:1-7星

不同星级船员如何获得?

1-3星可通过船员招聘使用游戏资源抽取获得。

5星船员的获取途径,除了使用星币通过招聘抽取外,还能通过低一级别的船员合并来得到。比如,把两个等级达到40级的4星船员进行合并操作,就能得到一个5星船员。

6星船员属于特殊类型,仅能通过运营活动获取,无法通过合成得到。例如,若将两个等级达到40级的5星船员进行合并,最终会得到一个7星船员。

作为船长的你,是一位六星船员,自出生起便已是最强船员!

7星船员只能通过合并获得。

当你的战舰等级提升至10级时,合成功能便会解锁,所有星级在2星及以上的船员都能参与合成。

船员团队分类

部分船员会被划分到不同的系列团队中,每个团队都具备独特的外观呈现方式,团队内的船员涵盖了不同的星级和技能设定。并且,每个团队都拥有专属的BUFF加成!当团队里收集的船员数量越多,且将他们安排登上舰艇时,所能获取的BUFF效果就会越强大!

集满团队船员还可以获得团队头像。

船员的技能

每个船员都具备不同的技能,当船员等级达到10级时,即可解锁相应技能。

技能主要围绕修复与进攻展开,通过为每位船员配置专属的AI指令,如何让船员的能力得到最充分的发挥,不仅是影响对战胜负的关键因素之一,更是星舰策略的核心要义所在!

纵火:使当前房间着火一定时间。

致命一击:对当前敌方目标船员造成一定损害。

烈焰足迹:自动对此房间持续放火一定时间。

紧急自救:恢复自身一定血量。

冰冻冲击:停止当前房间所有船员动作一定时间。

毒气:对当前房间内所有敌方船员造成一定伤害。

天降甘霖:恢复当前房间中所有友军一定生命值。

相位闪现:生成一层护盾,让该船员在特定时长内不受状态效果影响。

紧急加速:增加当前房间的装填速度。

静电护盾:能让当前房间在一段时间内免疫所有攻击与技能;在此护盾生效期间,该房间可进行加载操作,但无法被激活使用。

系统入侵:延迟房间的重新加载,并破坏该房间内所有非屏障类型的模块。此操作不会在未接通电力的房间中生效。

超级拆迁:对当前房间及其所有模块造成一定伤害。

紧急修复:修理当前房间一定单位。

血之渴望:战斗速度加倍持续一定时间。

船员属性

你可以在船员档案中查看船员的属性,不同的属性对应着船员各异的能力值。把船员安排到健身房或学院进行训练,就能提升这些属性值。下图里的绿色数字,就是通过训练得到的成果。

不同能力会给房间带来不同效果,该训练哪个属性?要指示船员去修复还是进攻?AI指令该如何设置?船员匹配哪个房间效果更佳,这些都是你需要深入研究的问题!

船员装备

你能够给船员配备装备,这些装备能显著提升船员的各项属性。

装备分为头盔、护甲、饰品、腿甲和武器这几类,现在差不多所有船员都只能穿戴两件装备,而且每个船员能装备的位置都不一样呢。

只有船长可以穿戴五件装备,并且也只有船长能够装备宠物。

你可以通过材料合成或购买获得装备。

好啦,以上就是今天为大家带来的船员基础知识科普,我们《超时空星舰》见!

游戏特色

你会拥有管理外交事务、进行招募、开展研究以及实施探索的能力,但操控这艘船的权限与可调配的资源都存在一定限制。

你得找到史诗级的武器,以此构建并运用辅助技术,从而强化你的宇宙飞船,去探索在行星上发现的隐秘空间;

画面质感媲美电影大片,那些令人惊叹的魔幻场景仿佛近在咫尺,一幕幕难忘的冒险时刻徐徐铺展。

在浩瀚的外太空环境中畅玩游戏,亲身感受驾驶航天器奔赴神秘宇宙深处的奇妙旅程。

游戏优势

全球首款在线上宇宙战略对战的太空飞船管理游戏;

在像素星舰,您将全面管理和运营一艘宇宙飞船;

持续稳固并提升您身为星舰船长在广袤宇宙里的地位;

星际类的冒险玩法让游戏过程更加的丰富;

多样化的战舰任你选择,带你体验射击的无限乐趣!

小编测评

这是一款能让你亲自管理星舰、探索未知宇宙空间的游戏,快来驾驶星舰,开启一场惊心动魄的星空大战吧!

更新日志

v1.1.2

修复了若干BUG:

修复了每日商船购中购买船员失败时船员消失的问题;

修复了在战斗中拖动控制电力的错误;

修复了库存菜单中装备分类不正确的错误;

修复了护盾房间动画显示的错误;

修复了EMP攻击会触发地雷的bug;

修复了星系地图商船图片显示问题;

修复了部分项目图标资源错误的问题;

修复了库存按钮突出显示的错误;

游戏信息

  • 游戏大小:177.15MB
  • 当前版本:V1.1.2
  • 是否收费:免费
  • 游戏语言:
  • 发行商:未知
  • 权限说明:点击查看
  • 隐私说明: 点击查看

相关版本

同类推荐

更多

专题推荐

更多
实时热词
评价
写评价
6.0
玩家好评
83.7%
用户评分